
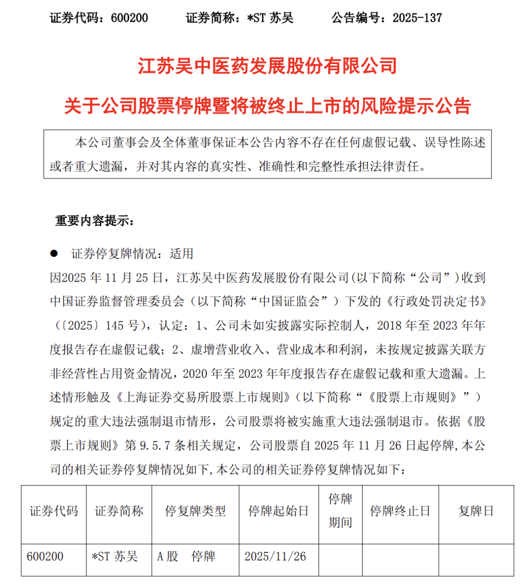
11月25日晚,*ST苏吴(维权)(600200)公告称,公司收到中国证监会《行政处罚决定书》,认定公司未如实披露实际控制人,2018年至2023年年度报告存在虚假记载;虚增营业收入、营业成本和利润,未按规定披露关联方非经营性占用资金情况,2020年至2023年年度报告存在虚假记载和重大遗漏。上述情形触及《股票上市规则》规定的重大违法强制退市情形,公司股票将被实施重大违法强制退市。公司股票自2025年11月26日起停牌。
根据上述违法事实,中国证监会决定,对*ST苏吴责令改正,给予警告,并处以1000万元罚款;对*ST苏吴实际控制人、董事长钱群山给予警告,并处以1500万元罚款,采取10年证券市场禁入措施;对其他相关责任人分别给予警告,并处罚款100万元至200万元不等。
根据规定,上海证券交易所上市委员会在公司提出听证、陈述和申辩的有关期限届满或者听证程序结束后15个交易日内,就是否终止公司股票上市事宜进行审议,作出独立的专业判断并形成审议意见。上海证券交易所根据上市委员会的审议意见,作出是否终止股票上市的决定。
若公司股票被上海证券交易所作出强制终止上市决定,公司股票自公告终止上市决定之日后5个交易日届满的次一交易日复牌,进入退市整理期交易,并在股票简称前冠以“退市”标识。退市整理期的交易期限为15个交易日。退市整理期届满后5个交易日内,上海证券交易所将对公司股票予以摘牌,公司股票将终止上市。

海量资讯、精准解读,尽在新浪财经APP
瑞和网配资-炒股配资官网开户-证券公司配资-股票开户去哪里开户好提示:文章来自网络,不代表本站观点。